Magistral zubereitetes Arzneimittel:
Nach tierärztlicher Verschreibung zubereitete Tierarzneimittel:

Magistral zubereitete Arzneimittel für alle Zieltiere

Gemäß Zusammensetzung und Darreichungsform wie im Rezeptformular angegeben

Ohr- und Hautsalben, Kapseln, Flüssigkeiten zum Einnehmen, Augentropfen und Pulver

Laborpersonal arbeitet in einem modernen pharmazeutischen Herstellungsraum

Formular ausgefüllt? Senden Sie es an info@veterinarycompounding.eu

Häufig verordnete Präparate

Verschiedene Darreichungsformen von Medikamenten wie Kapseln, Salben und Tropfen

Augentropfen

Acetylcystein 100 mg/ml Augentropfen – 10 ml

Ciclosporin 20 mg/ml Augentropfen – 5 ml

Flüssigkeiten zum Einnehmen

Amlodipin 1 mg/ml Flüssigkeit – 30 ml

Carprofen 4 mg/ml Flüssigkeit – 10 ml

Carprofen 4 mg/ml Flüssigkeit – 30 ml

Ciclosporin 40 mg/ml Flüssigkeit – 30 ml

Cisaprid 1 mg/ml Flüssigkeit – 10 ml

Cisaprid 1 mg/ml Flüssigkeit – 30 ml

Doxycyclin 10 mg/ml Flüssigkeit – 10 ml

Doxycyclin 10 mg/ml Flüssigkeit – 30 ml

Metoclopramid 0,5 mg/ml Flüssigkeit – 10 ml

Metoclopramid 0,5 mg/ml Flüssigkeit – 30 ml

Metoclopramid 0,5 mg/ml – Cisaprid 0,5 mg/ml Flüssigkeit – 30 ml

Prednisolon 5 mg/ml Flüssigkeit – 30 ml

Sucralfat 250 mg/ml Suspension – 500 ml

TMPS 96 mg/ml Flüssigkeit – 10 ml

TMPS 96 mg/ml Flüssigkeit – 30 ml

Ohr- und Hautsalben

Neomycin – Triamcinolon – Nystatin Ohrensalbe – 20 g

Neomycin – Triamcinolon Ohrensalbe – 20 g

Nystatin – Triamcinolon Ohrensalbe – 20 g

Nystatin Ohrensalbe – 20 g

Triamcinolon Ohrensalbe – 20 g

Ohrentropfen mit saurem pH-Wert und Triamcinolon – 20 ml

Andere Zubereitungen

Bacampicillin – 14 x 4,3 g

Bacampicillin – 14 x 12,9 g

Buprenorphin 0,3 mg/ml Gel zum Einnehmen – 5 ml

Carbimazol 100 mg/ml Injektor – 5 x 1 ml

Cisaprid 4 mg Tabletten – 30 Tabletten

Gabapentin 35 mg Kapseln

Triamcinolon + Neomycin Hautsalbe (Maukesalbe 1)

Tetracyclin + Schwefel + Zinkoxid Hautpflaster (Maukesalbe 2) – 150 Gramm

Pergolid 0,25 mg Kapseln – 100 Kapseln

Prednisolon 150 mg Kapseln – 100 Kapseln

Andere magistrale Zubereitungen

Kapseln

Suspension zum Einnehmen

Sterile Augentropfen

Sterile Augensalbe

Ohrensalbe

Hautsalbe

Injektionslösung

Info

Magistral zubereitetes Arzneimittel

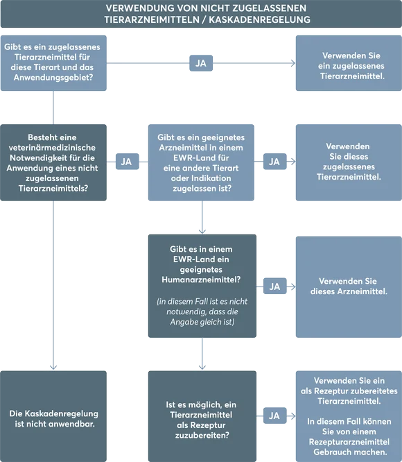
Gemäß der Kaskadenregelung (Verordnung (EU) 2019/6 über Tierarzneimittel Art. 112, 113, 114*) dürfen Tierärztinnen und Tierärzte unter bestimmten Voraussetzungen auf ein anderes zugelassenes Tierarzneimittel im eigenen oder in einem anderen EWR-Mitgliedstaat ausweichen. Ist ein solches nicht verfügbar, kann ein Humanarzneimittel angewendet werden, das im Mitgliedstaat oder in einem anderen EWR-Mitgliedstaat zugelassen ist.

Pharmazeut rührt in einem Edelstahltopf bei der Zubereitung von Medikamenten

Diese Arzneimittel sind jedoch nicht immer (sofort) erhältlich. In solchen Fällen kann das erforderliche Tierarzneimittel durch eine magistrale Zubereitung bereitgestellt werden. Dies setzt eine tierärztliche Indikation sowie eine Verordnung (Rezept) voraus. Mindestens die folgenden zusätzlichen Informationen sind erforderlich:

  • Zieltierart
  • Der Name des Tieres
  • Der Name des Tierhalters
  • Wirkstoff, Konzentration und benötigte Menge
  • Name und Anschrift des behandelnden Tierarztes bzw. der Tierärztin
Flussdiagramm zur Erklärung des Kaskadensystems für nicht registrierte Tierarzneimittel Apotheker arbeitet im Isolator mit Schutzkleidung in steriler Umgebung

Für die beste Darstellung laden Sie das Formular bitte auf einem Desktop-Computer oder Laptop herunter und füllen es dort aus.




* Die nationalen Rechtsvorschriften zu Rezepturprodukten variieren von Land zu Land. Es können zusätzliche Anforderungen zur europäischen Gesetzgebung gelten. Bitte überprüfen Sie stets die geltenden nationalen Rechtsvorschriften, bevor Sie Rezepturarzneimittel anwenden.